Jump to content

Aprindere de pe un bus


MikeRG
 Share

Postare recomandată

  • Replies 419
  • Created
  • Last Reply

Top Posters In This Topic

  • bogdan_bus

    78

  • MikeRG

    61

  • jan

    57

  • misu ploiesteanu

    46

Top Posters In This Topic

Posted Images

jane .. mai baga ceva despre modulul de relanti ca nu stapinesc subiectul....nu reusesc sa imi dau seama cum face avansul
uite am gasit mai inainte pus de un baiat poze... da explica cum se verifica nu ce face.. si cum face

post-17229-1200314095_thumb.jpg

post-17229-1200314100_thumb.jpg

Link către comentariu
Distribuie pe alte siteuri

Explica un pic in fisierul de mai sus :icon_cool: .

Stiu pozele, dupa alea am legat si io firele la aprindere.

Ala face pe bune treaba aia, adica stabilizeaza ralantiul; daca ii stringi tare surubul de gaz, motorul trage sa moara, apoi isi revine.

Aha, adica stai, uite ce zice, ca ala nu transmite mai departe semnalul de la senzor cind turatia scade sub 940 rpm, ci genereaza el semnal. Destept.

Modificat de jan
Link către comentariu
Distribuie pe alte siteuri

Explica un pic in fisierul de mai sus :icon_cool: .

da jane .. nu explica cum face ... ei explica modalitatea de verificare .. nu cum merge.. - daca scade turatia sub 940 atunci ii da avans ....vroiam sa vad cum se regleaza avansul si care este valoarea fara mod. de rel. .. cum vad eu problema .. se regleaza la un avans mai mare (am scris mai sus metoda avans de 40 50) si modulul creste avansul cind turatia scade... cind turatia creste avansul scade .. si peste 2000 de ture el iese din functiune ,,,si la avansul initial se mai adauga avansul centrifugal si pe la 3500 apare si avansul vacumatic ..

Link către comentariu
Distribuie pe alte siteuri

Uite sus, am mai scris ceva :icon_cool:.

Foile astea cu diagnosticul ar trebui tiparite si pastrate la torpedo, ca daca pleci cu aprinderea asta la Pascani si se strica pe drum, tre sa te duci pe jos la dezmembrari.

Modificat de jan
Link către comentariu
Distribuie pe alte siteuri

Uite sus, am mai scris ceva :icon_cool:.

Foile astea cu diagnosticul ar trebui tiparite si pastrate la torpedo, ca daca pleci cu aprinderea asta la Pascani si se strica pe drum, tre sa te duci pe jos la dezmembrari.

corect el genereaza semnal sub 940 rot... deci sint pe aproape ... delcoul se regleaza cu avansul prescris la 1000 rot... pentru ca .. cred ca sistemul functioneaza si fara mod de avans la relantiu... dupa cum se vede conectorii sint conjugati... deci daca se strica atunci poti renunta la el dar relantiul te priveste.....dar e marfa de jermania si nu crez ca se strica asa ne tam ne sam...

ia vezi poza asta te satisface ...

post-17229-1200316550_thumb.jpg

Link către comentariu
Distribuie pe alte siteuri

Functioneaza foarte bine si fara modululala, nu stiu care-i motivul, de fapt, de-au inventat smecheria aia. Dar mai interesant e ca el, cind preia controlul, da semnale la bobina fara sa citeasca deloc ce face motorul, in ce pozitie e arborele cotit. Asa o fi? Ce-o fi acolo, cum da semnale?

Prima poza era mai reusita. De unde naibii e poza aia?

Modificat de jan
Link către comentariu
Distribuie pe alte siteuri

Functioneaza foarte bine si fara modululala, nu stiu care-i motivul, de fapt, de-au inventat smecheria aia. Dar mai interesant e ca el, cind preia controlul, da semnale la bobina fara sa citeasca deloc ce face motorul, in ce pozitie e arborele cotit. Asa o fi? Ce-o fi acolo, cum da semnale?

Prima poza era mai reusita. De unde naibii e poza aia?

eee ... chestia cu datul semnalului e un semn de intrebare... cum stabileste frecventa daca scoate din functiune traductorul hall??... si semnalul trebuie sa cada fix pe pozitia pistonului ca nu poate sa-l dea aiurea...aici sint niste intrebari... pe vremea cind s-a creat modulul nu pre se foloseau microcontrolere... ca daca are asa ceva de ce s-au limitat numai la relantiu... sau a fost numai o treapta catre aprinderea integral electronica si digitala

.. uite aici am gasit poza ... vezi ca tipu pune pe creatia lui un modul de aprindere edis4 de ford motorcraft.. d'ala care are inmagazinat in creierul lui curba avansului... eee acum eu studiez chestia aia pentru a o putea folosi fara ECU...

http://www.myclassiccarrestoration.com/cgi...b_blog.pl?uid=6

Link către comentariu
Distribuie pe alte siteuri

o sa pun poze despre modificarea delcoului de golf dupa ce il asamblez pentru ca acum i-am facut numai corpul.. si il am acasa ... o sa pun desene despre piesa care trebuie facuta la strung si prelucrarile care trebuie facute la corp....la ax trebuie data jos rotita dintata, taiat un pic axul si pusa o piesa de antrenare de la un delcou de broasca... splintul care tine piesa de antrenare la broasca se potriveste la fix in locul splintului care tine rotita dintata...restul cind vin cu desene si cu poze... grija mare la cei care fac modificarea ... trebuie si pinionul care antreneaza delcoul mutat ca pozitie...sau pus delcoul in functie de pms piston 1....

post-17229-1200466809_thumb.jpg

Link către comentariu
Distribuie pe alte siteuri

poze despre modificare... singura greseala este ca nu am dus bucsa de bronz pina la prag

post-17229-1200487385_thumb.jpg

post-17229-1200487392_thumb.jpg

Link către comentariu
Distribuie pe alte siteuri

Nu-i nimica, in spatiul ala poti pune marmelada, ca-i un produs testat.

Cu avansul centrifugal n-o fi nici o problema (sigur difera) sau stai, ca tu-l desfiintezi, ca-l faci electronic?

Link către comentariu
Distribuie pe alte siteuri

Nu-i nimica, in spatiul ala poti pune marmelada, ca-i un produs testat.Cu avansul centrifugal n-o fi nici o problema (sigur difera) sau stai, ca tu-l desfiintezi, ca-l faci electronic?
nu nu il tai.. mai vorbesc despre asta ... decoul are si avans centrifugal si vacumatic...asta .. exista altele care nu au nici centrifugal nici vacumatic .. alea arata cam la fel dar cu diferente mari..caragiale..pe corp au un shantz si nu au capsula.... in legatura cu asta ii voi taia bucsa la nivelul origului de la cel original si voi baga si eu un oring acolo ca sa nu scoata uleiul pe sus
Link către comentariu
Distribuie pe alte siteuri

Mmm, cam complex, dupa mine... Adica electronic nu produci decit ce face avansul vacuumatic si ala centrifugal ramine activ?

Nu stiu, sint mai usor de gasit delcourile astea de golf?

Link către comentariu
Distribuie pe alte siteuri

.....delcoul in interior este exact ca delcoul de bus......singura chestie este greutatea contragreutatilor de la avansul centrifugal... intrebare daca este la fel .. si avansul vacumatic ...daca arcul din interiorul capsulei are aceeasi caracteristica ca si arcul de la bus.. diametrul capsulei este egal..... electronic pot produce orice curba de avans .. problema la mine este ca .. eu am un calculator de masina de capacitate mult mai mica si nu am codul sursa pentru a putea remapa cipul... deci pentru a corecta avansul intre o masina de 1400cmc si 2000cmc voi folosi .. o data avansul centrifugal si doi avansul vacumatic.. aici e un pic de socotit si de suprapus curbele de avans inte vw golf si vw bus ....la 2000 am nevoie de un avans mai mare..... delcouri de golf se gasesc relativ usor....d'alea cu reluctanta am gasit o gramada.. si d'astea cu hall

Link către comentariu
Distribuie pe alte siteuri

uite am gasit mai inainte pus de un baiat poze... da explica cum se verifica nu ce face.. si cum face

nu stiu ce ai fi vrut tu sa explic bogdane... eu am mai scris.. am incercat sa explic cat mai simplu posibill, fara a despica firul in 4 si a ma lega de toate fenomenele care apar, ci pt a veni in ajutorul celor care au nevoie si nu au neaparat cunostinte prea avansate de fizica, electronica etc. nu voaim sa situ ce se mai potriveste, de la ce, unde, etc. stiu ca pe golf 2 GTI, pe bus, pe scirocco am vazut exact ce am eu pe masina.

vezi si tu ce am postat acolo poate nu ai vazut si poti tu sa aduci imbunatatiri. ar fi chiar o chestie buna. am pus poze + cateva explicatii (babesti) sa arat care fir unde merge pentru ca atunci exista o dilema legata de asta. eu reusisem la acel moment sa fac rost de toate componentele in stare ok cu mufe, legaturi si tot asa cum le-a facut fabrica si am considerat util pentru cei care vor gasi numai mufele de exemplu si doresc sa refaca instalatia. nu am considerat necesar sa stiu ce face dpdv electric sau altceva (adica nah.. nu e totusi forum de fizicieni :) )

@bogdan: cand mai intri pe yahoo da-mi un semn sa vb cu tine privat legat de ceva ce am sa iti dau :rolleyes: . trebuie sa gasim modalitatea...

Modificat de sergiup
Link către comentariu
Distribuie pe alte siteuri

nu stiu ce ai fi vrut tu sa explic bogdane... eu am mai scris.. am incercat sa explic cat mai simplu posibill, fara a despica firul in 4 si a ma lega de toate fenomenele care apar, ci
multumesc pentru pozele pe care le-ai pus .. daca nu le gaseam nu stiam despre ce este vorba cu regulatorul de relantiu...acum incercam sa despicam firul in patru pentru a vedea cum face treaba .. si cel putin pentru mine.. pentru chestia cu schema pusa mai sus ... schema cu bobina...sa fac o treaba electronica pentru avans ...orice informatie este binevenita.. nu te-am blamat cu nimic...inca o data am fost ff multumit ca la subiectul asta exista si informatii vizuale... dupa cum vezi nici eu nu stapinesc subiectul ... asa ca sapam in continuare
Link către comentariu
Distribuie pe alte siteuri

misu ploiesteanu

daca intereseaza pe cineva am un modul pentru delco cu reluctanta, sau schimb :Driver:

Link către comentariu
Distribuie pe alte siteuri

daca intereseaza pe cineva am un modul pentru delco cu reluctanta, sau schimb :Driver:

de ce nu iei un delcou de golf .. il modifici .. si gata..... e musai sa fie cu traductor magnetic hall .. astea cu traductor magnetic au aparut in momentul in care a aparut injectia de benzina .. ai avut polo deci te descurci cu asta cu reluctanta.. de ce sa renunti..

delcou de golf cu reluctanta e ff ieftin ...

Link către comentariu
Distribuie pe alte siteuri

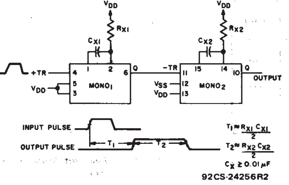
@niq.....caut in loc de schema cu multivibrator o schema cu alt integrat care sa-mi faca translatia in timp a semnalului treapta ... imagine cd4098b.. comandata in tensiune ... de ex un montajel asemanator unui turometru+montajul cu cd4098.... pentru a pute pune in aplicare aprinderea fara delcou....

post-17229-1200658456_thumb.jpg

post-17229-1200658495_thumb.jpg

post-17229-1200658506_thumb.jpg

Link către comentariu
Distribuie pe alte siteuri

misu ploiesteanu

scuzati-ma daca ma bag ca musca in lapte, dar stiu ca erau niste integrate care creau un defazaj in functie de o tensiune aplicata erau folosite pentru efect de reverberatie . ca frecventa merge ca defazaj nu stiu pina la ce limita mergeau, oricum cu monostabile nu faci nimic au defazaju stabilit de componentele rc. promit ca sap.sau substitui r de la monostabil cu un fet sau mosfet ca sa ii modifici constanta dupa nevoie.

Modificat de misu ploiesteanu
Link către comentariu
Distribuie pe alte siteuri

scuzati-ma daca ma bag ca musca in lapte, dar stiu ca erau niste integrate care creau un defazaj in functie de o tensiune aplicata erau folosite pentru efect de reverberatie . ca frecventa merge ca defazaj nu stiu pina la ce limita mergeau, oricum cu monostabile nu faci nimic au defazaju stabilit de componentele rc. promit ca sap.sau substitui r de la monostabil cu un fet sau mosfet ca sa ii modifici constanta dupa nevoie.

misule esti bine venit....imi aduc aminte .. ceva de genul phaze delay..de aici am mers cu gindul la pll

eu am gindit-o cu logica sau q qnegat

Link către comentariu
Distribuie pe alte siteuri

Nuu! Eu ma bag ca musca-n lapte! :lol:

Am nevoie de un sfat in legatura cu bobina de inductie.

Am distribuitorul (delcoul) pt modelul pe injectie, fara platina. Ce bobina ar fi mai indicata pt. a avea scanteia mai zdravana? Ma gandeam la o bobina din aia patrata de Golf (ca sa se potriveasca mufa ce se gaseste in lateralul distribuitorului) Sunt si alte solutii mai bune?

post-5838-1200672284_thumb.png

Modificat de dihorul
Link către comentariu
Distribuie pe alte siteuri

... daca te uiti in poza cu modulul de aprindere cu cod acolo am sectionat calea de semnal trigger de la hall si acolo vreau sa bag circuitul de avans....p.s. astazi am trimis banii... cu delcoul asta nu faci nimic.. decit te enrvezi ... uita-te la delcoul pus de mine ....ala iti trebuie .. asta este un delcou de golf, audi etc cu injectie xxxx-motronic unde functiile avansului centrifugal si vacumatic sint preluate de calculator...fanta rotorului care da si impulsul este decalata cu 60 grade RAC sau daca te uiti in delcou 30 grade.... deci grija cind alegeti delcourile ...asta nu e bun ....... sau depinde ce injectie pui pe masina .... daca e /motronic e bun ... daca e jetronic/ nu e bun

Link către comentariu
Distribuie pe alte siteuri

misu ploiesteanu
Nuu! Eu ma bag ca musca-n lapte! :D Am nevoie de un sfat in legatura cu bobina de inductie.Am distribuitorul (delcoul) pt modelul pe injectie, fara platina. Ce bobina ar fi mai indicata pt. a avea scanteia mai zdravana? Ma gandeam la o bobina din aia patrata de Golf (ca sa se potriveasca mufa ce se gaseste in lateralul distribuitorului) Sunt si alte solutii mai bune?
de fapt, ne persifleaza din raiul broscutelor :lol: :(.bogdan ce semnal ai la iesirea injectiei pt comanda avansului ?( tensiune, digital ...)?
Link către comentariu
Distribuie pe alte siteuri

Pentru a adăuga comentarii este necesară înregistrarea sau autentificarea

Trebuie să aveţi un cont de membru pentru a adăuga comentarii

Înregistrare membru

Înscrierea unui nou cont de membru. Este foarte uşor!

Înregistrare cont nou

Autentificare

Aveţi deja un cont de membru? Conectaţi-vă aici.

Autentificare în cont
 Share

  • Activi pe această pagină   0 membri

    • Niciun utilizator înregistrat nu vizualizează această pagină acum.
×
×
  • Create New...

 Functionarea acestui site este sustinuta de cele cateva bannere afisate intre posturi. Ar fi o placere pentru noi daca ar fi adaugat site-ul nostru in lista de exceptii ad-block in browserul tau. Promitem si veti vedea ca nu avem reclame intruzive si nici deranjante (nimic cu sunet,video sau all-screen). Multumim!