Jump to content

Pornire avarii la franare violenta


PHPCore
 Share

Postare recomandată

@dany: ba da se poate face, tocmai am spus mai sus treaba asta, dar acum gandindu-ma mai bine am ajuns la concluzia ca nu are rost, o sa ramana doar setabil pe 3 nivele de sensibilitate

astazi ii pun un buzzer ca sa "vad" si eu in spate cand se prinde, sa pot sa il calibrez.

10x Florin.

Link către comentariu
Distribuie pe alte siteuri

  • Replies 185
  • Created
  • Last Reply

Top Posters In This Topic

  • B0BBY

    72

  • PHPCore

    21

  • dany19940

    17

  • Muale

    11

Top Posters In This Topic

Posted Images

I-am pus buzzer, legat pe o iesire separata a uC ca sa piuie numai cand intra in functiune modulul nu si cand se aprinde frana normal (asta stiu ca face mereu :)) ) si am iesit la probe...

dupa parerea mea functioneaza impecabil, practic nu conteaza viteza de la care franezi ci cat de tare o faci, si de la 30km/h daca o calci sa dai cu nasul in parbriz intra modulul in functiune, merge atat la deal cat si la vale fara vreo diferenta vizibila (deci nu trebuie compensata inclinatia) - oricum i-am facut 3 nivele de sensibilitate pt cei mai pretentiosi sau se mai poate ajusta la montaj din inclinatie cateva grade in plus sau in minus...

acum trebuie sa gasesc pe cineva sa ma ajute sa filmez in actiune, deocamdata am filmat static - o caramida pe frana si modulul activat cu un bobarnac :))

nu se aprinde cand franezi in gropi acceleratia gravitationala fiind pe alta axa in cazul respectiv.

http://youtu.be/87QtfPdu-gg

Link către comentariu
Distribuie pe alte siteuri

Ingenios, felicitari :D pe cand productia de serie?

Link către comentariu
Distribuie pe alte siteuri

problema este ca doar accelerometrul singur ca si piesa costa 40-50 lei, asa ca probabil o sa fac pe baza de comanda , sau in cel mai rau caz serie foarte limitata 2 - 3 bucati...

Link către comentariu
Distribuie pe alte siteuri

probabil undeva in jurul a 120 lei - sau pentru genul DIY uC-ul programat la vreo 50 lei

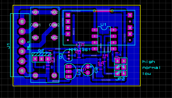
asta ar fi cablajul - pe el merg ambele variante si cea pt avarii si cea pt al 3-lea stop - difera doar softul si cateva piese.

post-17363-0-88087000-1357938197_thumb.p

nu e definitivat, nu va apucati sa il faceti de pe acuma :))

Modificat de B0BBY
Link către comentariu
Distribuie pe alte siteuri

Si daca renunti la cablajul imprimat in favoarea unuia de test(desi e cam chinuiala cu lipitul smd-urilor), poate un accelerometru pe o singura axa, ca am inteles ca doar una din cele 3 e folosita, nu se mai reduc costurile? :winter:

Link către comentariu
Distribuie pe alte siteuri

eu testez montajele pe breedboard dupa care imi este mult mai usor sa fac un cablaj imprimat decat sa ma chinui cu mizeriile alea de cablaje de test.

accelerometru cu o axa nu am gasit, as putea sa il iau pe asta cu 3 axe din china la 3$ dar trebuie sa iau minim 100 si nu merita investitia.

Modificat de B0BBY
Link către comentariu
Distribuie pe alte siteuri

asta ar fi cablajul - pe el merg ambele variante si cea pt avarii si cea pt al 3-lea stop - difera doar softul si cateva piese.

De ce sa difere softul? Se schimba cu ceva in cazul schimbarii executorului, are alt comportament? Ca piese,banuiesc ca cel care merge pe semnalizari merge direct si pe stopul de frana, fara piese in plus, cel facut pentru semnalizari asigura curent suficient doar. Asta ca sa nu faci 2 versiuni al aceluiasi montaj, poate vreun cumparator va dori sa schimbe executorul (semnalizare sau frana) la un moment dat si nu va mai trebui sa ia alt modul. Eu personal sigur voi cumpara cel putin unul, ca am 2 masini.

Link către comentariu
Distribuie pe alte siteuri

varianta de modul pentru stop se alimenteaza la apasarea franei si functioneaza atata timp cat frana este apasata, la cel pt avarii modulul va fi alimentat mereu si va avea un fir in plus pt "citirea" pedalei de frana, avariile vor functiona inca un timp X de la ridicarea piciorului de pe frana.

pt stop ai o singura iesire mereu activa si care devine intermitenta in cazul franarii bruste, pt avarii ai 2 iesiri care devin permanent active in cazul franarii.

in concluzie difera si softul si electronica. cablajul este acelasi.

L.E.

varianta pt stopul de frana foloseste doar 3 fire si este mult mai usor de montat, cea pt avarii 6 fire

m-a ajutat un prieten sa filmez modulul in actiune... prima frana este una brusca - al 3-lea stop clipeste, a doaua frana este normala - stopul se aprinde normal, iar a treia frana este ia brusca - sensibilitatea a fost setata pe normal

Modificat de B0BBY
Link către comentariu
Distribuie pe alte siteuri

Ok, acum am inteles ce vrei sa faci. E logic sa schimbi configuratia daca vrei sa mearga avariile inca un timp dupa ce iei piciorul de pe frana.

Link către comentariu
Distribuie pe alte siteuri

Modulul se poate configura in asa fel incat sa clipeasca mai repede sau mai incet?

Link către comentariu
Distribuie pe alte siteuri

NU se poate modifica, o pot face doar eu din soft - fata de cum clipeste acum cred ca trebuie putin mai repede.

si o sa ma adaug o chestie, daca ramai cu piciorul pe frana dupa ce a clipit de N ori, sa nu mai clipeaasca ci sa ramana aprins.

Modificat de B0BBY
Link către comentariu
Distribuie pe alte siteuri

Fa-l sa para cat mai OEM posibil :D

Link către comentariu
Distribuie pe alte siteuri

Ma referam la modul, sa clipeasca la fel de repede ca cel din videoclip, ala e un sistem oem :D. Ce mai e in plus e ca clipesc si restul stopurilor dar partea asta nu conteaza, golfurile 4 nu au leduri pe cele 2 stopuri incat efectul sa fie acelasi cu stopul al 3-lea stop. Pe halogen probabil se va arde becu :))

Modificat de PHPCore
Link către comentariu
Distribuie pe alte siteuri

nu prea imi dau seama exact cat de repede clipeste in videoclip pt ca este foarte miscat filmul, oricum am observat la al meu ca ar merge putin mai repede - acum este setat la 100 ms on si 200 ms off deci cilpeste cam de 3 ori pe secunda, o sa mai modific putin.

Link către comentariu
Distribuie pe alte siteuri

parca ala din primul video face mai rar decat celelalte doua, oricum am modificat acum la 80 cu 150 ms

cam asa a iesit :

Link către comentariu
Distribuie pe alte siteuri

as putea sa ma leg de semnalizari direct in stopurile de pe spate si sa-l fac sa clipeasca si avariile, dar asta ar insemna sa fac eu temporizarea avariilor fara sa ma folosesc de releul masinii - in cazul asta este posibil sa nu semnalizeze si in bord, oricum clar nu va avea tacanitul specific al releului de semnalizare... ma mai gandesc

Modificat de B0BBY
Link către comentariu
Distribuie pe alte siteuri

Oricum nu ma gandeam ca vrei sa folosesti releul de semnalizare original, si oricum nu ma intereseaza sa vad in bord asta, imi ajunge sa stiu ca face functia respectiva. Eu am LED-uri pe toata masina, asa ca efectul va fi oricum altfel, latenta nu va mai exista. Il poti face sa mearga pe semnalizari, dar sa mearga inca vreo 3-4-5 secunde dupa ce iei piciorul de pe frana in caz de franare violenta. Poti lega si al treilea stop pe alta iesire chiar. Adica semnalizarile sa mearga DOAR la franare violenta, in rest masina mergand ca si pana acum. Dar, in caz de activare, sa mearga si al treilea stop, toate oprindu-se dupa intervalul stabilit de x secunde dupa luarea piciorului de pe frana. E o idee...

Modificat de dany19940
Link către comentariu
Distribuie pe alte siteuri

mi-ar fi placut sa folosesc releul original ca sa vezi in bord si sa auzi cand intra in functiune modulul - pot face treaba asta doar ca va trebui montat in fata sub bord, si eventual tras un fir pana in spate la stop - prea multe fire de tras si prea mult de munca, eu vreau sa fie ceva usor de montat ca sa poata oricine sa-l puna.

la varianta asta care se monteaza in spate, ca sa functioneze si dupa luarea piciorului de pe frana am nevoie de un + permanent (sau la punerea contactului) in spate la stopuri, de obicei exista daca ai lumina sau priza de 12v in portbagaj, daca nu exista va trebui tras si iar e nasol.

Modificat de B0BBY
Link către comentariu
Distribuie pe alte siteuri

as putea sa ma leg de semnalizari direct in stopurile de pe spate si sa-l fac sa clipeasca si avariile, dar asta ar insemna sa fac eu temporizarea avariilor fara sa ma folosesc de releul masinii - in cazul asta este posibil sa nu semnalizeze si in bord, oricum clar nu va avea tacanitul specific al releului de semnalizare... ma mai gandesc

Felicitari! Asta este solutia. Iesirea spre semnalizari o poti face prin releu care va tzacani, dar in portbagaj sau unde ai montat modulul si inca 2 diode de putere.Sau poti pune 2 relee cate unul pt fiecare parte. Daca faci cu MOSFET poti pune un buzzer.

PS. Daca te referi la indicatoarele din IC, se aprind si acelea, fiin legate in paralel cu fiecare circuit stg/dr. La fel face si CCM sau alarma.

Modificat de hremus
Link către comentariu
Distribuie pe alte siteuri

Pentru a adăuga comentarii este necesară înregistrarea sau autentificarea

Trebuie să aveţi un cont de membru pentru a adăuga comentarii

Înregistrare membru

Înscrierea unui nou cont de membru. Este foarte uşor!

Înregistrare cont nou

Autentificare

Aveţi deja un cont de membru? Conectaţi-vă aici.

Autentificare în cont
 Share

  • Activi pe această pagină   0 membri

    • Niciun utilizator înregistrat nu vizualizează această pagină acum.
×
×
  • Create New...

 Functionarea acestui site este sustinuta de cele cateva bannere afisate intre posturi. Ar fi o placere pentru noi daca ar fi adaugat site-ul nostru in lista de exceptii ad-block in browserul tau. Promitem si veti vedea ca nu avem reclame intruzive si nici deranjante (nimic cu sunet,video sau all-screen). Multumim!